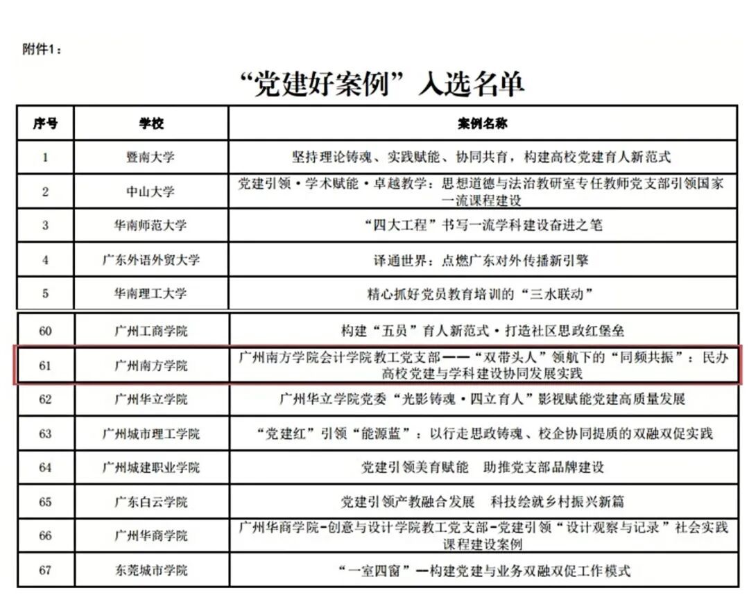
近日,中共广东省委教育工委公布 “党建好案例、书记好党课、党员好榜样” 优秀成果入选结果,太阳成集团tyc7111教工党支部申报的《“双带头人” 领航下的 “同频共振”:民办高校党建与学科建设协同发展实践》成功入选 “党建好案例”(序号 61),获省委教育工委权威认可!

作为民办高校党建工作的积极探索者,支部始终以 “双带头人” 培育工程为抓手,紧扣会计学科专业特色,推动党建与教学科研、校企协同、人才培养深度融合,破解民办高校党建与业务 “两张皮” 难题,形成 “党建引领、学科赋能、同向育人” 的良性循环。
此次入选是上级党组织对支部工作的充分肯定,更是前行的动力。支部将珍惜荣誉、再接再厉,持续深化党建与学科建设协同模式,丰富实践内涵,为学校高质量发展和财会领域高素质人才培育筑牢党建根基、贡献支部力量!
附件1:“党建好案例”入选名单.pdf